
為積極推進建設重慶“33618”現代制造業集群體系,推動智能網聯新能源汽車、新一代電子信息制造業、智能裝備及智能制造等產業發展,我方擬在重慶成立合資公司,圍繞新能源汽車、高端裝備、低空無人裝備等領域,研發、制造并銷售低成本、高性能電子控制產品并提供控制系統解決方案,助力提升重慶本土配套率與國產化替代率。按照市國資委及機電集團投資管理相關規定,擬通過公開方式征集合資合作方實施合資合作,現將相關情況公告如下:
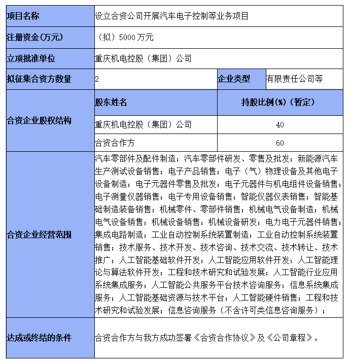
一、合資合作項目基本情況

二、合資合作方資格條件

三、信息發布需求

四、遴選方案

五、項目聯系方式

重慶機電控股(集團)公司
地址:重慶市兩江新區黃山大道中段60號 郵編:401123 電話:023-63075670 傳真:023-63075679 郵箱:office@cme-cq.com
2014-2015 ? 重慶機電控股(集團)公司 版權所有 渝ICP備12001980號-1
渝公網安備 50019002502284號
技術支持:中國政企網